MapReduce¶
Abstract
- MapReduce 实际是定义了两个接口 Map 和 Reduce:
- Map 完成程序逻辑的分发;
- Reduce 完成并发结果的规约和收集;
- paper:
MapReduce: Simplified Data Processing on Large Clusters
- home: http://nil.csail.mit.edu/6.5840/2025/labs/lab-mr.html
Lab Materials
- main/mrcoordinator.go:启动一个 coordinator;
- main/mrworker.go:加载 wc.so,启动一个 worker;
- mr/mrsequential.go:以顺序方式运行 MapReduce 任务的参考实现;
- mr/coordinator.go:初始化 Task,分配 Task,并监测 Task;
- mr/worker.go:请求任务、处理任务、返回任务完成情况;
- mr/rpc.go:RPC 的传入和传出参数格式;
- mr/wc.go:一个简单的 word count MapReduce 程序的实现;
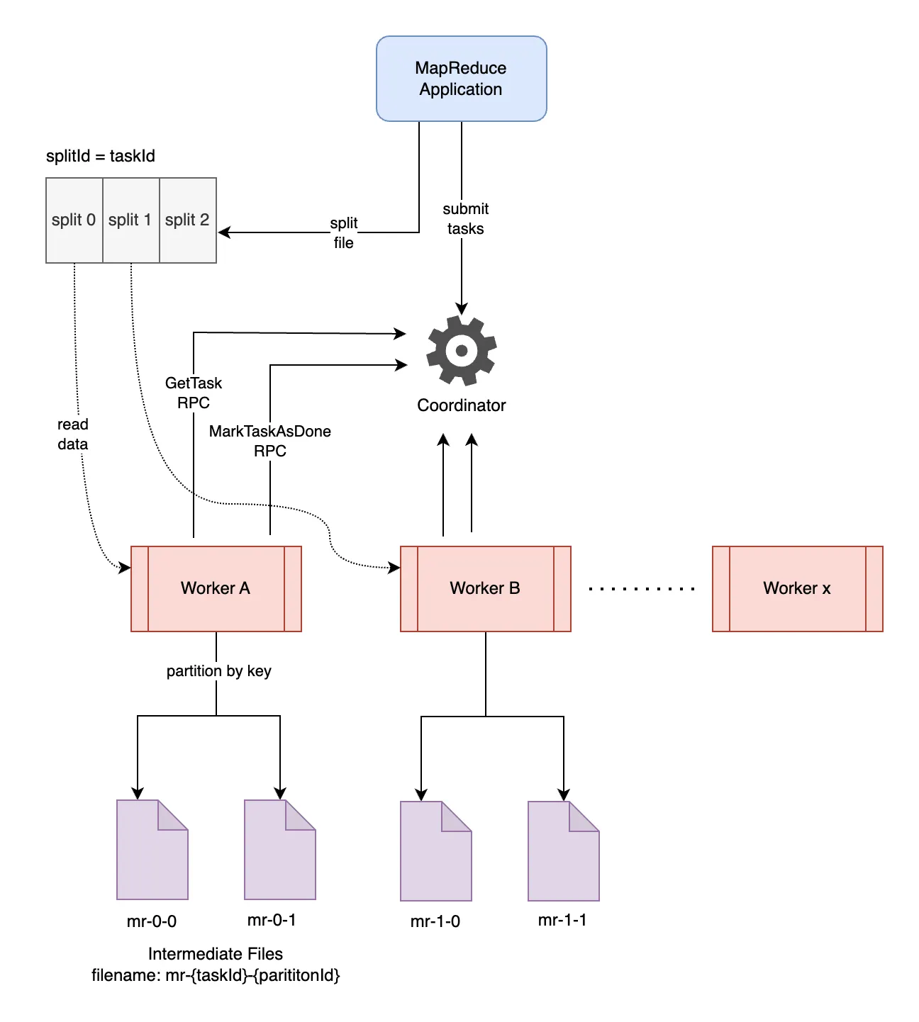
Task: MapReduce¶
Task
- 实现一个分布式的 MapReduce 框架,由 coordinator 和 worker 组成;
- 系统中只会有一个 coordinator process,但会有一个或多个 worker processes 并行执行;
- 本次 Lab 只在同一台机器上运行,worker 会通过 RPC 与 coordinator 通信;
- 每个 worker 会在一个 for 中向 coordinator 请求任务,从一个或多个文件中读取任务的输入,执行任务,将任务的输出写入一个或多个文件,然后再次向 coordinator 请求新任务;
- coordinator 需要监测 worker 是否在合理的时间内完成了任务,如果没有,则将相同的任务分配给另一个 worker。
Coordinator¶
- Task 分为 MapTask 和 ReduceTask,Coordinator 负责将任务分配给 Worker,并监测任务的完成情况;
- 当所有 Map 任务完成后,Coordinator 会分配 Reduce 任务;
- 如果 Worker 在合理时间内未完成任务,Coordinator 会将任务重新分配给其他 Worker。
Worker¶
- Worker 通过 RPC 向 Coordinator 请求任务(MapTask 或 ReduceTask);
- Worker 执行分配的任务,并将结果写入中间文件;
- Worker 处理完任务后,向 Coordinator 汇报任务完成情况。

